Hola!

Registrándote como bakuno podrás publicar, compartir y comunicarte en privado con otros bakuos :D

Regístrame ya!

Sensor de movimiento con gal22v10

migue2010

Bovino maduro
Desde
14 Nov 2009
Mensajes
104
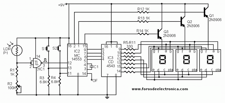
hola a todos, pues mi pregunta es si es posible armar un sensor me domimiento utulizando una GAL. vi este proyecto(el de la imagen ) funcionando pero no puedo usar los circuitos como los mc y cd.. solo gal. alguna idea¡???
cont_foto3.gif
oyecto pero usaba circuitos integrados ci
 
Pues no entiendo muy bien a que te refieres, pero creo que quieres un circuito que al detectar un objeto realice una accion, en vez de hacerlo con compuertas, deseas reducirlo a solamente una GAL22v10.
Pues si es posible realizarlo lo que quieres, solamente tienes que tener tus sensores apropiados, en este caso serian opticos, un led infrarrojo y un fototransistor, con la salida conectada a un comparador o un Schmitt-trigger, para que la señal analogica proveniente del sensor se iguale a niveles TTL para que lo pueda detectar la entrada de la GAL.
Ya lo demas es pura programacion de VHDL.
 
Volver
Arriba